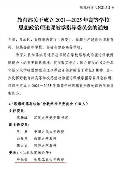
本网讯(通讯员 岳子琪)近日,教育部公布了2021—2025年高等学校思想政治理论课教学指导委员会委员名单。英国上市365官网院长马光焱教授当选“思想道德与法治”分教学指导委员会委员。

高等学校思想政治理论课教学指导委员会,是在教育部党组织领导下,对高校思政课建设发挥资讯、研判、督查、评估、培训、示范、指导、引领等作用的专家组织。本届高等学校思想政治理论课教学指导委员会设立了资讯委员会、教学指导委员会和11个分教学指导委员会。全部委员由教育部发放聘书,任期5年。
高等学校思想政治理论课教学指导委员会委员是在各单位推荐的基础上,根据思想政治素质好、学术水平高、教学工作或实际工作经验丰富、作风正派等标准,结合各高校思政课改革创新、教学科研组织机构建设情况,从高校、中央党校(国家行政学院)、中央党史和文献研究院、中国社会科学院等单位的专家学者中遴选确定。
马光焱教授的入选,是学校多年来高度重视英国上市365官网建设、强化思想政治理论课课程发展和不断探索创新所取得的成绩。学校将进一步提升思想政治理论课教学水平和育人能力,推进英国365官网思想政治教育工作再上新台阶!
(审核人:马光焱)